Future Innovation Labs — Brand Identity & Website Design
Building a brand from zero — identity, content, and digital presence for a multidisciplinary innovation agency.
CLIENT
Future Innovation Labs

PROJECT SCOPE
Brand Identity · Visual Language · Social Media Content · Website Design · Developer Handoff & QA

MY ROLE
UX/UI Designer & Brand Designer — Solo project

PROJECT DURATION
Urgent delivery — designed and delivered under a tight deadline

CONSTRAINTS
No existing brand, no discovery phase, no dedicated timeline — full brand identity, website, and social media content delivered solo, under urgency, from a standing start.

Overview
Future Innovation Labs (FIL) is a multidisciplinary creative agency based in Madeira, Portugal, with a presence in Bulgaria. Focused on the intersection of innovation, culture, and ethical technology, FIL works with institutions, artists, researchers, and organisations to develop strategies, events, exhibitions, and educational programmes that address social and economic challenges.
This was a full end-to-end brand and digital project — built from scratch, under urgency, with no existing visual identity to reference.

The Challenge
FIL needed to launch with a complete, credible presence — fast. There was no logo, no colour palette, no visual language, no website, no content. The brief covered everything: create the brand, design the digital experience, produce content for social media, and ensure the final product reflected the ambition and seriousness of the organisation.
The challenge wasn't just speed. It was coherence — making every touchpoint feel like it belonged to the same world.
BRAND FOUNDATION
With no existing identity to build on, I started by defining the visual and strategic pillars of the brand: innovation, sustainability, cultural impact, and ethical technology. From these pillars, I developed the logo, colour palette, and typographic system — creating a visual language that could work across digital, print, and social media.
Visual Language & Social Media Content
With the brand defined, I extended it into a content system for social media — creating templates, graphic formats, and visual rules that could be used consistently across posts. The goal was to establish a recognisable presence from day one, even before the website was live.
Information Architecture & Site Structure
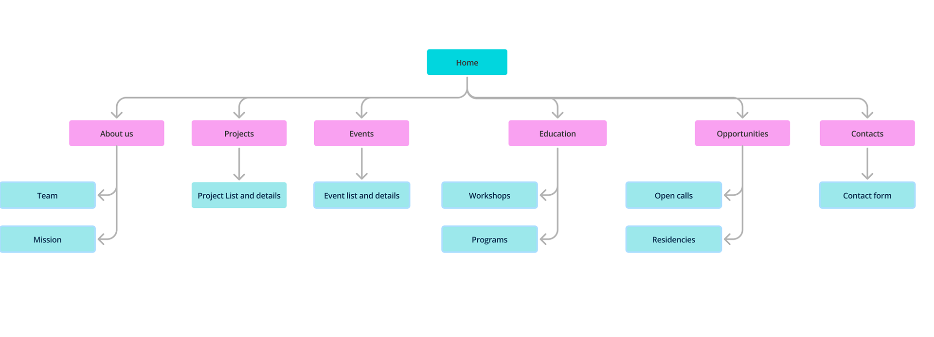
Before moving into design, I mapped the structure of the site — defining the pages, content hierarchy, and user journeys. Given the range of services FIL offers, the priority was making the site easy to navigate without losing depth.
Note: Given the urgency of the brief, the process moved directly from brief to design. The artefacts above were reconstructed post-delivery to document the decisions made intuitively during the sprint — and to validate them against UX best practices.

Focused sitemap with simple navigation

User flow of three distinct user types, each with a different motivation. A credibility checkpoint before any conversion. Three exit points with clear intent behind each one. Designing for people, not for clicks.

Outcome
FIL launched with a complete brand identity and fully functional website, ready to operate across digital and institutional contexts from day one. The brand has since been used across events, partnerships with organisations including the Câmara Municipal do Funchal, Fundação da Juventude, and the Bienal Arte e Design, and communications across LinkedIn, Instagram, and Facebook.​​​​​​​
What I Learned​​​​​​​
Building a brand from zero is a different kind of challenge. There's no brief to react to, you have to define the problem before you can solve it. This project sharpened my ability to make fast, coherent decisions across multiple disciplines simultaneously: identity, UX, content, and communication. It also reinforced something I believe strongly, a brand isn't a logo. It's a system. And a system has to work everywhere.
finale LIVE WEBSITE

You may also like

Back to Top